驾校直通车售后服务热线:  13777360257,0571-86085490
返回平台首页
紧急通知!多地暂停驾考业务,速戳
时间:2021-08-05    浏览:6401    来源:本站

为切实做好公安交管窗口单位人员密集场所疫情防控工作,避免人员聚集,减少交叉传染风险,根据疫情防控要求,目前,多地公安交管部门暂停机动车驾驶人考试、暂停现场办理车驾管业务和违法处理业务,大力推广交管业务“网上办、自助办、延期办”。


河南省(暴雨导致)、南京、淮安、扬州、泰州、宿迁、株洲、张家界等地已暂停考试。


以下截图为部分城市的通知公告~你所在的地区还好吗?留言区告诉典典吧~



图片
南京

南京市暂停全市机动车驾驶人考试业务


公安部将为已预约成功的考生统一取消考试,无需本人操作。


此次取消不占用考试次数,不产生考试费用。


恢复考试时间,将另行通知。




图片
河南

受连日暴雨影响,河南省车驾管等业务暂停办理,恢复时间暂无法确认~



图片
淮安

暂停全市机动车驾驶人考试。取消考试的不收考试费用,不计入考试次数,不影响下次考试预约排序的时间。

暂停全市范围内驾驶人审验、满分教育的现场学习、实习期满教育培训等业务。





图片
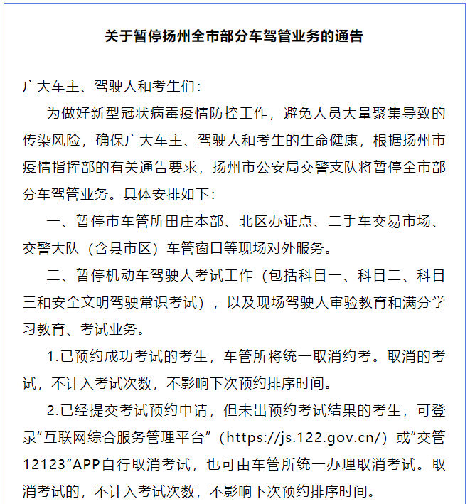
扬州

暂停机动车驾驶人考试工作,以及现场驾驶人审验教育和满分学习教育、考试业务。

车管所将统一取消约考。取消的考试,不计入考试次数,不影响下次预约排序时间。




图片
泰州

8月1日起,泰州已暂停全市机动车驾驶人考试业务。




图片
宿迁

8月1日起,宿迁已暂停全市机动车驾驶人考试业务。





以下问题你们应该很关心



问:
全国都停考了吗?

不是的。仅限于发布停考通知的地区,其他地区的学员可尽快预约考试,早日拿本。也可以向当地车管所和驾校核实具体政策。

问:
什么时候可以恢复?

暂未收到确切通知。以各地车管所通知为准,驾考宝典将持续保持关注,有消息第一时间通知大家,可留意公众号推文或者社区页面焦点图。

问:
因特殊情况而取消考试预约,会浪费考试机会??

不会。因特殊情况而取消考试的,不会浪费考试机会。待情况好转后,相关部门会统一发布通告,车管所也会进行考试安排。